Cargando...
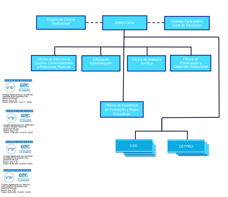
Organigrama
Institucional
Organigrama